福清市加快农村寄递物流体系建设实施方案

 二维码
发表时间:2022-11-15 23:28
各园区管委会,各镇(街)人民政府(办事处),各华侨农场,市直各委、办、局(公司):

《福清市加快农村寄递物流体系建设实施方案》已经市政府研究同意,现印发给你们,请认真贯彻执行。

  福清市人民政府办公室
  2022年11月5日

福清市加快农村寄递物流体系建设实施方案
  
为落实《国务院办公厅关于加快农村寄递物流体系建设的意见》(国办发〔2021〕29号)、《福建省人民政府办公厅关于印发<福建省加快农村寄递物流体系建设实施方案>的通知》(闽政办〔2022〕14号)、《福州市人民政府办公厅关于印发<福州市加快农村寄递物流体系建设实施方案>的通知》(榕政办规〔2022〕9号)精神,加大农村寄递物流体系建设力度,补齐农村寄递物流基础设施短板,结合我市实际,制定本实施方案。

一、工作目标

以习近平新时代中国特色社会主义思想为指导,深入贯彻党的二十大精神,认真落实党中央、国务院决策部署,坚持以人民为中心的发展思想,加快推进农村寄递物流体系建设,推动农村寄递物流与电商协同发展,助力乡村振兴。到2025年,基本形成开放惠民、集约共享、安全高效、双向畅通的农村寄递物流体系。

二、体系建设

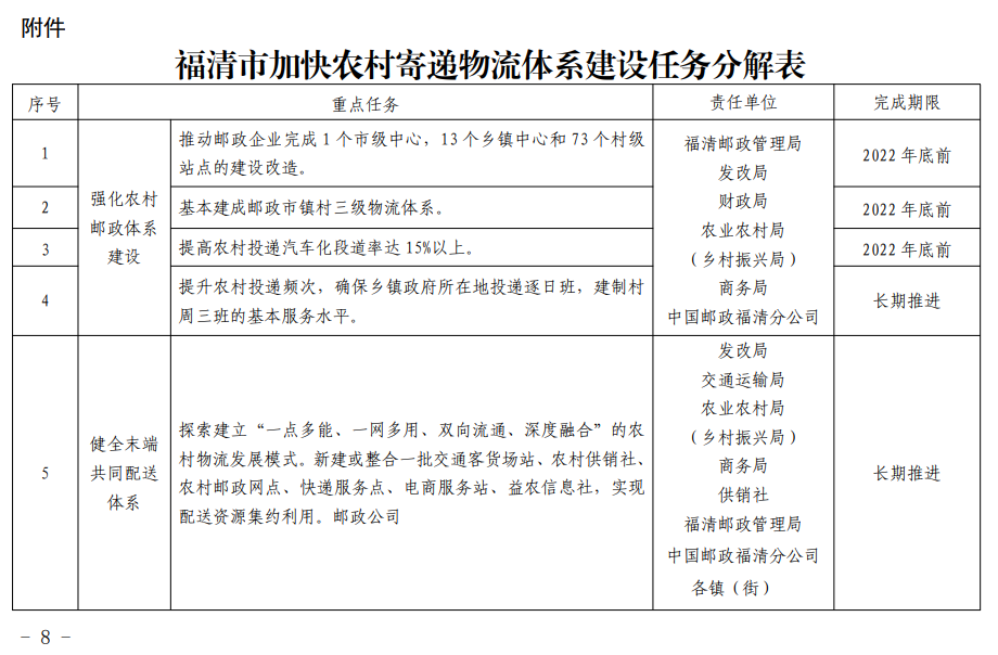
(一)强化农村邮政体系作用。加大邮政市域基础设施建设投入,优化市级中心、乡镇中心、村级站点等三级节点,推动邮政企业完成1个市级中心,13个乡镇中心和73个村级站点的建设改造。到2022年底前基本建成邮政市镇村三级物流体系。在保证邮政普遍服务和特殊服务质量的前提下,加强农村邮政基础设施和服务网络共享,发挥邮政网络在农村末端寄递中的基础性作用。推进市级中心及镇街局所标准化、信息化改造,鼓励镇街局所增设货物堆场、仓库等设施提升为乡镇综合物流中心。加快推动农村投递汽车化,到2022年底实现农村投递汽车化段道率达15%以上。提升建制村逐日班投递比重,中国邮政福清分公司须提升农村投递频次,确保乡镇政府所在地投递逐日班,建制村周三班的基本服务水平。支持邮政企业公平参与农村寄递服务市场竞争,推动邮政服务农村电子商务发展,为农村电商提供寄递、仓储、金融一体化服务。〔福清邮政管理局牵头,市发改局、财政局、农业农村局(乡村振兴局)、商务局,中国邮政福清分公司,各镇(街)人民政府(办事处)按职责分工负责。以下均需各镇(街)人民政府(办事处)落实,不再一一列出〕

(二)健全末端共同配送体系。鼓励邮政、快递、交通、供销、商贸流通等领域融合发展,推广农村寄递物流共同配送模式,探索建立“一点多能、一网多用、双向流通、深度融合”的农村物流发展模式,构建农产品产、销、运一体化供应链体系。加快农村共配骨干网络及基础设施建设,合理规划运输网络,整合关键节点,推动末端共同配送各主体各环节设施设备衔接、数据交互畅通、资源协调共享。通过新建或整合一批交通客货场站、农村供销社、农村邮政网点、快递服务点、电商服务站、益农信息社拓展服务叠加功能,实现配送资源的集约利用,有效降低农村流通成本。〔市发改局、交通运输局、农业农村局(乡村振兴局)、商务局,福清邮政管理局、供销社,中国邮政福清分公司按职责分工负责〕

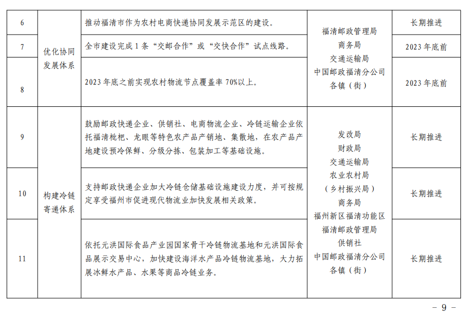
(三)优化协同发展体系。持续推动农村电商发展,进一步提升农村地区电子商务与快递物流协同发展水平,推动建设农村电商快递协同发展示范区。发挥“四好农村路”全国示范县的典型引领作用,鼓励将农村寄递物流体系建设纳入“四好农村路”和城乡交通运输一体化建设,打造一批“交邮合作”“交快合作”农村物流服务品牌,2023年底之前,全市建设完成1条“交邮合作”或“交快合作”试点线路。引导邮政快递企业入驻乡镇客运站、综合运输服务站、交管站,共享场站资源和设施,2023年底之前实现农村物流节点覆盖率70%以上。鼓励各乡镇路长、“四好农村路”管护人员兼任邮件快件配送员。鼓励邮政快递企业与农村客运、城乡公交经营者开展合作,在保障农村旅客乘车需求和安全的前提下,依托农村客运车辆、城乡公交车辆开展代送已安检邮件快件包裹和农产品物资等服务。〔市交通运输局、商务局,福清邮政管理局,中国邮政福清分公司按职责分工负责〕

(四)构建冷链寄递体系。提升末端冷链配送能力,到2025年逐步建立覆盖生产流通各环节的冷链寄递物流体系。在明确设施产权归建设主体所有、合理确定合作方式和收益分配的基础上,鼓励寄递物流企业与批发市场、电商平台等企业开展合作,试点示范支持一批田头公益市场。鼓励邮政快递企业、供销社、电商物流企业、冷链运输企业依托福清枇杷、龙眼等特色农产品产销地、集散地,在农产品产地建设预冷保鲜、分级分拣、包装加工等基础设施,试点共建共享共用。加快发展冷链寄递服务,推广冷链循环快递箱。引导和支持邮政快递企业加大冷链仓储基础设施建设力度,新建、改造信息化、智能化和自动化的冷库项目,购置标准冷链运输车辆,购置、改造或升级冷链装备。支持邮政快递企业参与冷链物流设施建设,协助符合规定的企业向福州相关部门申请福州市促进现代物流业加快发展相关政策补助。依托元洪国际食品产业园国家骨干冷链物流基地和元洪国际食品展示交易中心,加快建设海洋水产品冷链物流基地,大力拓展冰鲜水产品、水果等商品冷链业务。〔市发改局、财政局、交通运输局、农业农村局(乡村振兴局)、商务局,福清邮政管理局、供销社,福州新区福清功能区,中国邮政福清分公司按职责分工负责〕

三、重点任务

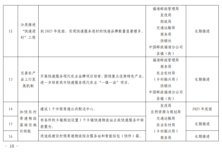
(一)分类推进“快递进村”工程。全面提升“快递进村”水平,丰富农村品牌供给,拓宽双向流通渠道,到2025年底前,实现快递服务进村的快递品牌数量显著增多。引导、鼓励邮政快递企业利用邮政和交通基础设施网络优势,推进“邮快合作”“交邮合作”。快递企业及其从业人员无法将快件投递到寄发时约定的收件地址、收件人或者收件人指定的代收人,可委托邮政企业或者第三方代为送达,但必须签订相关合作协议。支持各快递企业抱团共建农村末端快递服务平台,统一开展快件揽收、投递业务。综合运用多种媒体渠道开展“快递进村”专题宣传。引导快递企业持续完善农村服务范围公示,推动服务范围信息同步接入电子商务平台。引导快递企业完善符合农村实际的分配激励机制,适当提高偏远山区、海岛地区农村派费标准。〔福清邮政管理局牵头,市发改局、财政局、交通运输局、商务局,供销社,中国邮政福清分公司按职责分工负责〕

(二)完善农产品上行发展机制。鼓励支持寄递物流企业主动对接家庭农场、农民合作社、农业产业化龙头企业,为农产品上行提供专业化供应链寄递服务。开展快递服务现代农业金牌项目培育,围绕重点优势特色产业,进一步培育我市快递服务现代农业“一镇一品”项目。鼓励邮政快递企业吸纳脱贫人口就业。接续推进乡村振兴,支持乡村特色产业发展壮大,助力当地农产品外销,巩固拓展脱贫攻坚成果。〔市农业农村局(乡村振兴局)、商务局、福清邮政管理局牵头,供销社、中国邮政福清分公司按职责分工负责〕

(三)加快农村寄递物流基础设施补短板。统筹利用好现有资金渠道和专项政策,建设县乡村三级寄递物流体系,支持建设和改造市级寄递公共配送中心、镇街快递物流站点、村级寄递物流综合服务站等农村寄递基础设施。2025年前,建成1个市级寄递公共配送中心。支持有条件的乡镇运输服务站和邮政、供销社等设施进行改造提升,在每个乡镇规划设置1个乡镇快递物流站点;有条件的乡镇可建设快递服务中转前置仓,建筑面积原则上不低于每0.5万人100平方米。充分利用农村邮政网点、快递服务点、电商服务站、供销社以及村相关公共设施等服务资源,提供农产品寄递、邮件快件代投等便民服务。鼓励有条件的镇、村布设智能信包(快件)箱。邮政快递企业建设村级物流服务网点或智能投递终端的,可按规定享受福州市促进现代物流业加快发展相关政策。推动快递用房等邮政快递服务基础设施布设工作向镇村地区延伸,邮政管理部门应当加强配建邮政快递末端基础服务设施的使用管理。〔市发改局、财政局、自然资源与规划局、交通运输局、农业农村局(乡村振兴局)、商务局,福清邮政管理局、供销社,中国邮政福清分公司按职责分工负责〕

(四)继续深化寄递领域“放管服”改革。鼓励发展农村快递末端服务,对开办快递服务站、运营智能快件箱经营快递业务的企业,鼓励其将服务资源向农村地区倾斜。规范农村快递经营行为,鼓励探索符合农村实际的业务模式。加强寄递物流服务监管和运输安全管理,进一步畅通农村地区消费者投诉和申诉渠道,发挥社会监督作用,依法查处未按址投递、违规收费等行为,保障消费者合法权益。健全市级邮政快递监管工作机制和电商、快递协会组织,加强行业监管和自律。〔福清邮政管理局〕

四、组织落实

各相关职能部门、镇街要充分认识加快农村寄递物流体系建设的重要意义,将农村寄递物流体系建设纳入相关规划和公共基础设施建设范畴,认真履行交通运输领域地方事权和支出责任划分改革中邮政普遍服务、快递服务末端基础设施建设职责,建立工作协调机制,加强协作配合,落实财政保障,积极按照本方案提出的要求,结合实际研究出台相关政策支持措施并及时部署落实;同时,福清邮政管理局要加强该项工作的指导和督促检查,市乡村振兴局将农村寄递物流体系建设纳入乡村振兴考核,及时总结推广典型经验做法。

本方案自印发之日起执行,有效期至2025年12月31日。此前相关政策与本方案不一致的,按本方案执行。

附件:福清市加快农村寄递物流体系建设任务分解表
图片
图片
图片
图片


首页           协会章程           协会机构          沙龙活动           关于协会           申请入会          入驻互联网产业园          入驻小蚁空间          福清市云上软件园
协会服务电话  秘书长:13727105555  副秘书长:13599092297  投诉电话:18950350300
登录
登录
其他账号登录:
回到顶部